

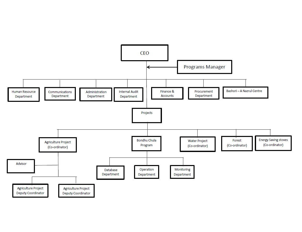
Bangladesh Bondhu Foundation (BONDHU) divided the whole of Bangladesh into 13 Zones for proper management. The working area of Bangladesh Bondhu Foundation (BONDHU) is almost in every union under every Upazila of 66 districts of Bangladesh. BONDHU has 274 offices all over Bangladesh where 1675 staff are working for implementing various projects. Now we have more than 10,000 entrepreneurs all over Bangladesh. In every division, there is a Zonal Manager (DM) who observes the work of the District Manager (DSM) and DSM observes the duties of Assistant District Manager (ADM). Regional Agriculture Manager (RAM), Agriculture Program Organizer (APO), and Assistant Agriculture Program Organizer (AAPO) of Agriculture and Water projects are responsible for monitoring and implementing the projects. The Head office of Dhaka is always connected with field offices and the Monitoring department always monitoring the field activities.
Reach out us if you are committed to working for climate action and intend to bring a positive change in the environment of Bangladesh through mitigation and adaptation to climate change and want to fight environmental degradation together.